Занятие 7

  1. Знакомство с терминологией GO
    1. Описание функции белка с помощью аннотации Gene Ontology
    2. Я открыла страницу UniProt с описанием моего белка K6PF1_ECOLI.

      Далее перешла по гиперссылке "Complete GO annotation..." на страницу браузера QuickGO EBI.

      Описание функции белка представлено в следующей таблице:

      Описание функции белка K6PF1_ECOLI в соответствии с GO-аннотацией

        Онтология GO (название словаря) Количество разных ассоциированных терминов GO Функция белка
      (краткое описание, близкое к тексту определения термина(ов) GO
      Где? Cellular Component
      Клеточный компонент
      2 cytoplasm (цитоплазма)
      6-phosphofructokinase complex (6-фосфофруктокиназный комплекс)
      Зачем, для чего? Biological Process
      Биологический процесс
      3 glycolysis (гликолиз)
      glucose catabolic process (глюкозный катаболический процесс)
      cellular carbohydrate catabolic process (клеточный углеводный катаболический процесс)
      Молекулярный механизм? Molecular Function
      Молекулярный механизм
      2 transferase activity (трансферазная активность)
      6-phosphofructokinase activity (6-фосфофруктокиназная активность)
      Специфичность? Molecular Function
      Молекулярный механизм
      5 magnesium ion binding (связывание иона магния)
      ATP binding (связывание АТФ)
      protein binding <связывание белков)
      ribonucleotide binding (связывание рибонуклеотидов)
      metal ion binding (связывание иона металла)
      binding(связывание)

    3. Описание термина GO
    4. Для описания термина GO я выбрала три термина соответствующие трем онтологиям GO. Я провела поиск описаний терминов на главном сайте консорциума Gene Ontology. Три файла с изображением графа родительских, дочерних терминов и терминов-сибсов.

      Описание терминов GO

      GO ID выбранного термина Список синонимов Список ближайших родительских терминов GO с указанием типа связи Список ближайших дочерних терминов GO с указанием типа связи
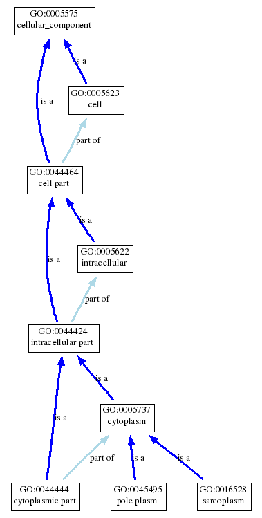
      GO:0005737(цитоплазма) (граф) нет GO:0044424 (is a) GO:0044444(part of); GO:0045495(is a); GO:0016528(is a)
      GO:0044275(клеточный углеводный катаболический процесс) (граф) cellular carbohydrate breakdown(клеточное углеводное расщепление)
      cellular carbohydrate catabolism(клеточный углеводный катаболизм)
      cellular carbohydrate degradation(клеточная углеводная деградация)
      GO:0044262(is a); GO:0016052(is a) GO:0019405(is a); GO:0046176(is a); GO:0051692(is a); GO:0044247(is a);
      GO:0046352(is a); GO:0019391(is a); GO:0016139(is a); GO:0019310(is a);
      GO:0046365(is a); GO:0043471(is a); GO:0006258(is a)
      GO:0005515(связывание белков) (граф) alpha-2 macroglobulin receptor-associated protein activity(альфа-2 макроглобулин рецептор-связанная белковая активность)
      protein degradation tagging activity(разрушение белка)
      protein tagging activity(активность по мечению белка)
      protein folding chaperone(шаперон, сворачивающий белок)
      protein amino acid binding(связывание аминокислот)
      GO:0005488 (is a) GO:0045294;GO:0043532;GO:0017107;GO:0045152;GO:0034185;
      GO:0043008;GO:0030881;GO:0001540;GO:0008013;GO:0048306;
      GO:0005516;GO:0005516;GO:0051087;GO:0030276;GO:0005518;
      GO:001848;GO:0071253;GO:0032767;GO:0030332;GO:0042980;
      GO:0019955;GO:0008092;GO:0070097;GO:0031249;GO:0045502;
      GO:0019899;GO:0001918;GO:0001968;GO:0048184;GO:0001965;
      GO:0031681;GO:0031682;GO:0045295;GO:0051021;GO:0001948;
      GO:0019838;GO:003074;GO:003279;GO:003172;GO:003107;
      GO:003049;GO:0000149;GO:0005483;GO:0070866;GO:0045545;
      GO:0046977;GO:0046980;GO:0017025;GO:0045569;GO:0033613;
      GO:0008134;GO:0070491;GO:0031369;GO:0051082;GO:0017147;GO:0042988 - для всех (is a)

  2. Оценка качества функциональной аннотации белков в UniProt
    1. Определение числа реальных и гипотетических белков орангутана
    2. Русское название:Орангутан;
      Английский вариант:Orangutan;
      Латинское название:Pongo;
      Taxonomy ID (NCBI): 9599;
      Rank: genus (род);

      Индексирование поля ProteinExistence БД UniProt:
      1: Evidence at protein level (существование белка доказано экспериментально)
      2: Evidence at transcript level (доказательство существования транскрипта)
      3: Inferred from homology (выведен через гомологичность)
      4: Predicted (предсказанные по-другому)
      5: Uncertain (существование белка не доказано)

      Соотношение между реальными и гипотетическими белками из Орангутана(по данным UniProt)

        Количество в UniProt
      Существование белка доказано экспериментально 9
      Известны только соответствующие транскрипты 3776
      Гипотетический белок, предсказан по гомологии 506
      Иные предсказанные гипотетические белки 821

      Наибольшее количество белков обнаружено по соответствующим транскриптам, на втором месте негомологические предсказания, на третьем предсказания, связанные с гомологией.

    3. Определение качества функциональной аннотации в UniProt
    4. Коды экспериментального доказательства функции:
      1. Inferred from Experiment (EXP) (получено из эксперимента);
      2. Inferred from Direct Assay (IDA) (получено из прямого анализа);
      3. Inferred from Physical Interaction (IPI) (получено из физического взаимодействия);
      4. Inferred from Mutant Phenotype (IMP) (получено из мутантного фенотипа);
      5. Inferred from Genetic Interaction (IGI) (получено из генетического взаимодействия);
      6. Inferred from Expression Pattern (IEP) (получено из модели экспрессии).

      Для определения сколько из реальных белков заданного таксона аннотированы по всем трем словарям GO в SRS был сформулирован следующий запрос:

      Organism name Pongo
      ProteinExistence 1:|2:;
      DBxref_ GO:&P:&F:&C:&(EXP:|IDA:|IPI:|IMP:|IGI:|IEP:);

       

       

       

      Однако поиск не дал результатов: Error: request timeout.

      Запрос не дал результатов, из чего можно сделать вывод о том, что среди белко в Pongo, проаннотированных в UniProt нет
      с экспериментально подтвержденной функцией, либо они не проаннотированны по всем трем словарям GO.

  3. Использование GO для работы с массовыми данными
    1. Получение выборки последовательностей белков с заданной функцией
    2. Функция: гликолиз
      Перевод названия функции на английский: glycolysis
      Выбранный термин: GO:0006096
      Данный термин относится к онтологии biological process.
      Был произведен поиск всех белков из заданного таксона (Орангутан, Pongo) с таким идентификатором GO.

      Запрос в SRS:
      Organism name: Pongo
      DBxref_ GO: GO:0006096

      ([uniprot-Taxonomy:pongo*] & [uniprot-DBxref_:GO:0006096*])

      В результате поиска было найдено 20 находок. находки в виде файла с последовательностями в формате FASTA.

    3. Определение главной функции в большом списке белков
    4. Выдача программы GOStat на белки из файла P0A796.txt
      ID (GO)	P-Value
      GO:0005515    9.92e-11
      GO:0005624    4.58e-07
      GO:0000267    4.58e-07
      GO:0042802    0.000494
      GO:0005886    0.000494
      GO:0044275    0.00729
      GO:0003872    0.00729
      GO:0008443    0.00917
      GO:0016052    0.00979
      GO:0044262    0.00979
      GO:0006096    0.00979
      
      
      Среди данных терминов GO достоверными будет считать первые три, так как между 3 и 4ой строчкой
      наблюдается наибольший скачок p-value.
      GO:0005515 (protein binding (связывание белков)) относится к онтологии: molecular function(молекулярная функция).
      GO:0005624 (membrane fraction (компонент мембраны)) относится к онтологии: клеточный компонент.
      GO:0000267 (cell fraction (компонент клетки)) относится к онтологии: клеточный компонент.
      В 7 из 11 терминах присутствует мой белок.

 


<<Обратно на четвертый семестр

<<Обратно на главную страницу

©Лелекова Мария,2010