


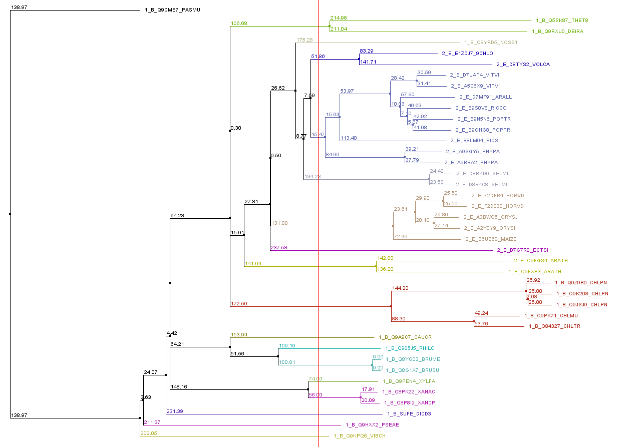
Филогенетическое дерево построено по методу Neighbour-Joining с мспользованием матрицы Blosum62. Этот алгоритм считается самым надежным. Дерево должно быть укоренено между эукариотами и бактериями, на мой взгляд.
Вероятно, сначала был однодоменный белок, потому что у бактерий в основном однодоменная архитектура, а у эукариот (представлены растениями) двудоменная. У эукариот произошло слияние двух белков с доменом SufE и BolA. У Q9FXE3_ARATH однодоменная архитектура. Возможно, белок снова разделился на два однодоменных. Одна бактерия (Q9FXE3_ARATH) попала к эукариотам. Это, вероятно, ошибка построения дерева.
Выравнививание делю на две группы: бактерии(однодоменные) и эукариоты (двудоменные).
Профиль для бактерий
Профиль для эукариот
Для бактериального профиля пороговое значение score выбрала 2100, при этом ошибки False Positives - 1, False Negatives - 0.
Для эукариотического профиля пороговое значение score выбрала 1700, при этом ошибки False Positives - 0, False Negatives - 9.
Поиск по базе данных swissprot:
Поиск по бактериальному профилю нашел 2845 последовательностей. Выбрала 20 последовательностей с наибольшим score (1792-2030).
Все найденные записи относятся к бактериям с однодоменной архитектурой. Вероятно, этот профиль использовать можно.
Поиск по эукариотическому профилю нашел 54485 последовательностей. Выбрала 20 последовательностей с наибольшим score (1449-3268).
Только две первые записи относятся к эукариотам. остальные к однодоменным белкам бактерий. Этот профиль использовать нельзя.